所有文章
🎨运营指南
常见问题
新手入门
操作指南
升级内容
OTA直连
云PMS
2025.12.22升级内容(V6.8.14)
2025.12.22升级内容(V6.8.14)
2025.11.25升级内容(V6.8.13)
2025.11.25升级内容(V6.8.13)
2025.10.28升级内容(V6.8.12.1)
2025.10.28升级内容(V6.8.12.1)
2025.08.26升级内容(V6.8.12)
2025.08.26升级内容(V6.8.12)
2025.08.26升级内容(V6.8.11)
2025.08.26升级内容(V6.8.11)
2025.08.26升级内容(V6.8.10)
2025.08.26升级内容(V6.8.10)
2025.08.26升级内容(V6.8.9)
2025.08.26升级内容(V6.8.9)
2025.08.26升级内容(V6.8.8)
2025.08.26升级内容(V6.8.8)
2025.08.26升级内容(V6.8.7)
2025.08.26升级内容(V6.8.7)
2025.05.22升级内容(V6.8.6)
2025.05.22升级内容(V6.8.6)
2025.02.20升级内容(V6.8.5)
2025.02.20升级内容(V6.8.5)
2024.12.19升级内容(V6.8.3)
2024.12.19升级内容(V6.8.3)
2024.11.21升级内容 数据脱敏处理
2024.11.21升级内容 数据脱敏处理
2024.11.12升级内容(V6.8.2)
2024.11.12升级内容(V6.8.2)
2024.10.09升级内容(V6.8.1)
2024.10.09升级内容(V6.8.1)
2024.08.21升级内容(V6.8.0)
2024.08.21升级内容(V6.8.0)
2024.07.29升级内容(V6.7.6)
2024.07.29升级内容(V6.7.6)
2024.05.28升级内容(V6.7.5)
2024.05.28升级内容(V6.7.5)
2024.04.15升级内容(V6.7.4.2)
2024.04.15升级内容(V6.7.4.2)
2024.04.15升级内容(V6.7.4.1)
2024.04.15升级内容(V6.7.4.1)
2024.04.15升级内容(V6.7.4)
2024.04.15升级内容(V6.7.4)
2024.02.01升级内容(报表V40)
2024.02.01升级内容(报表V40)
2024.01.23升级内容(权益商城)
微PMS
客房通
微订房
解决方案库
每周一学
2025.10.28升级内容(V6.8.12.1)
最后更新于 2026/04/03 阅读数 18
一、新增功能
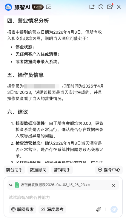
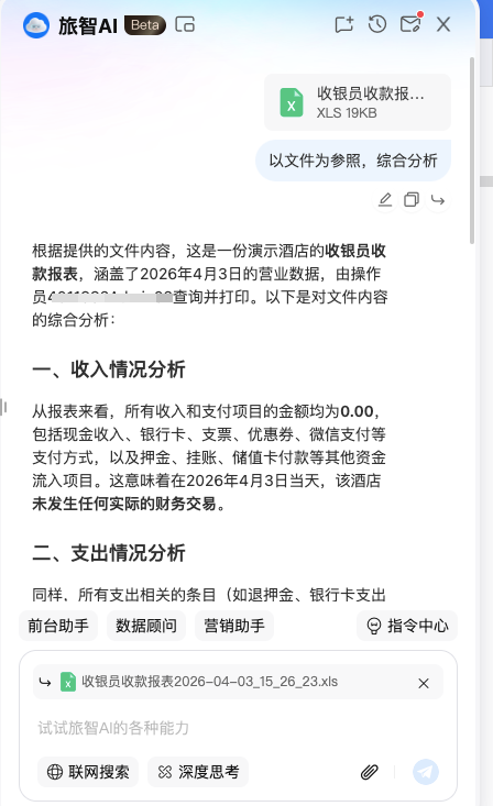
1.报表中心新增AI分析,一键分析总结建议报表内容
打开报表中心报表,操作按钮中增加AI分析入口
点击AI分析按钮后,打开AI对话窗口后把报表的Excel文件发送并进行分析和总结建议
评价这篇文档
有帮助
没帮助
